Actions
Self services - Change name¶
Change name:¶
user interfaces:¶

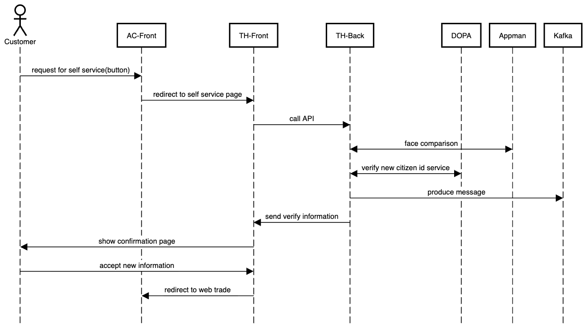
Sequence Diagram:¶

Data flows:¶
Customer select “change name” service on customer profile then redirect to “change name”'s page as left photo in the user interfaces:
url: https://onboarding-uat.acecoin.com/self-service/change-name
- change documents upload to laser code
{
"first_name": "first name",
"last_name": "last name",
"date_of_birth": "date of birth",
"national_id": "1234567890121",
"laser_code": "AB1234567123"
}
- after click the button Front will call Backend APIs:
a. api: https://api-uat.acecoin.com/onboarding/v1/self-service/change-name
b. call to Appman to complete face comparison
c. if Appman and DOPA return status are passed, produce kafka message
d. return result to Front
e. call to DOPA to check id card statusi. firstname
ii. lastname
iii. date of birth
iv. id card number
v. laser code
{
"national_id": "6400719122941",
"first_name": "ทดสอบ",
"last_name": "บัตร",
"date_of_birth": "25430101",
"laser_code": "AB0123456789"
}
-
display new customer information as center photo in the user interface
-
customer click the button to return to webtrade
Updated by karnake ruengchaicharnkij about 2 months ago · 1 revisions