Actions
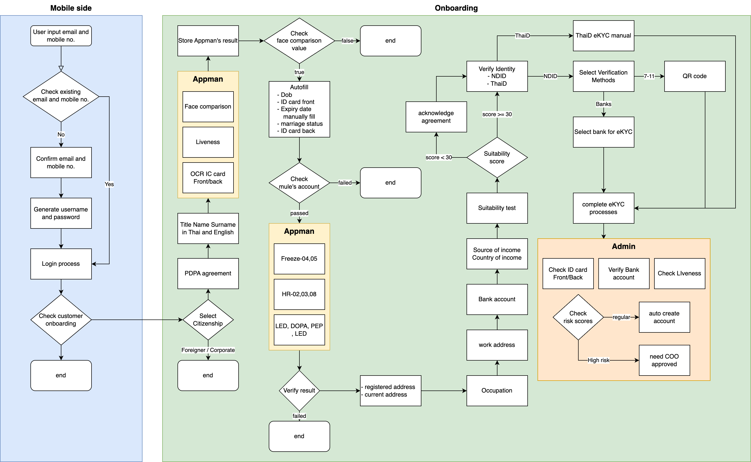
Onboarding¶
Onboarding_Diagram
Onboarding_API_Spec
Onboarding_Database
Citizenship
Privacy_Policy
Fullname
OCR_and_Liveness_(Appman)
Customer_Due_Diligence
ID_card_verification
Address
Occupation
Purpose_of_investment
Verification_Identities
DOPA
Data Flow Diagram:

Updated by prin methirattanasophon about 2 months ago · 7 revisions