Actions
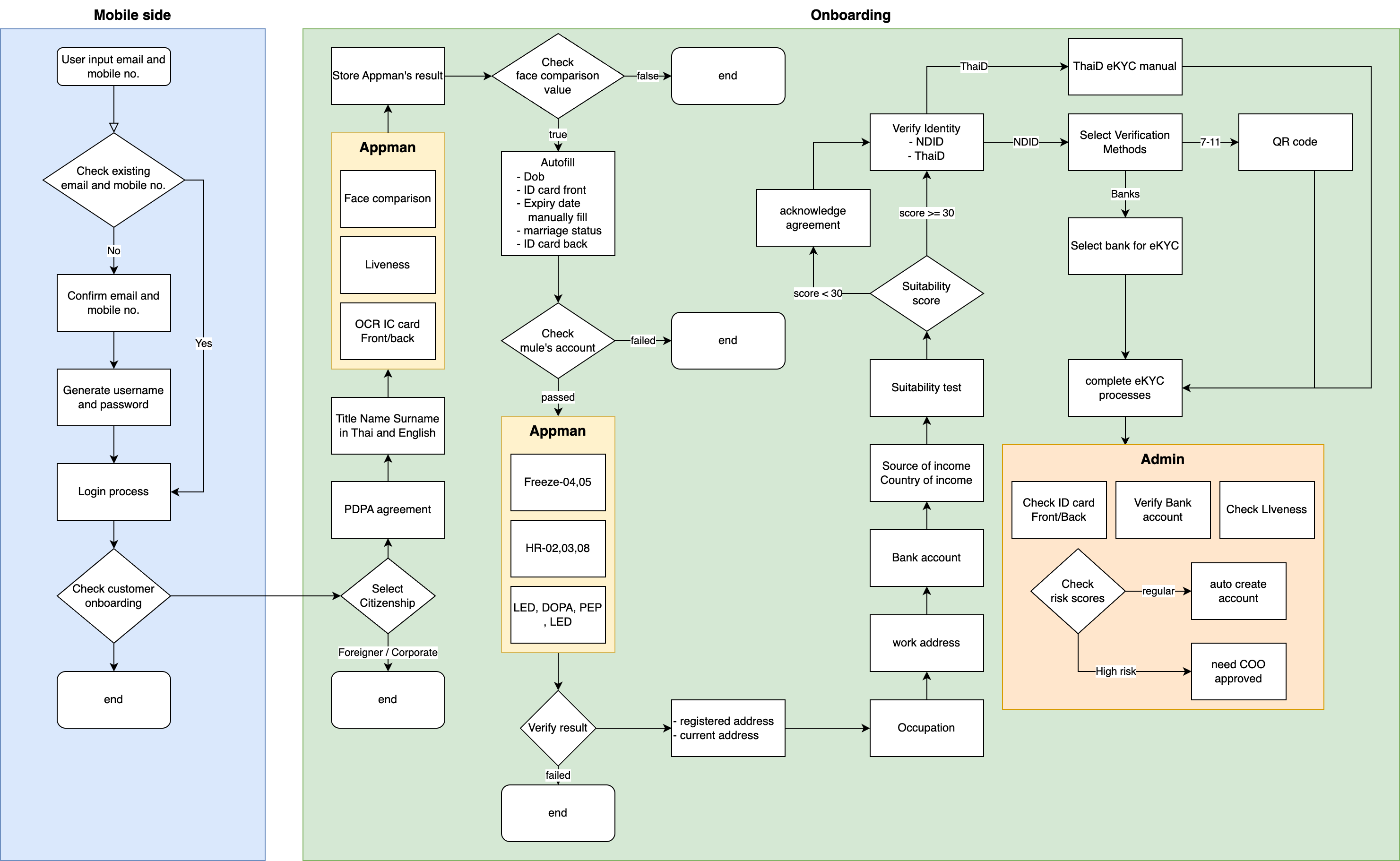
Onboarding¶
Fullname
OCR_and_Liveness_(Appman)
Customer_Due_Diligence
Address
Occupation
Purpose_of_investment
Bank_Account
Suitabiliaty_Test
Verify_Mobile_&_Email
Verification_Identities
DOPA
Data Flow Diagram:

Updated by prin methirattanasophon about 2 months ago · 20 revisions